SENZOR Micro pre LED lineárne svietidlo IP65 - SMM32
Kód: SMM32Cez 3000 výdajných miest
po celom Slovensku
Doručenie do druhého dňa
iba pri produktoch na sklade.
Overené značky
dlhodobo overená kvalita
Podrobný popis
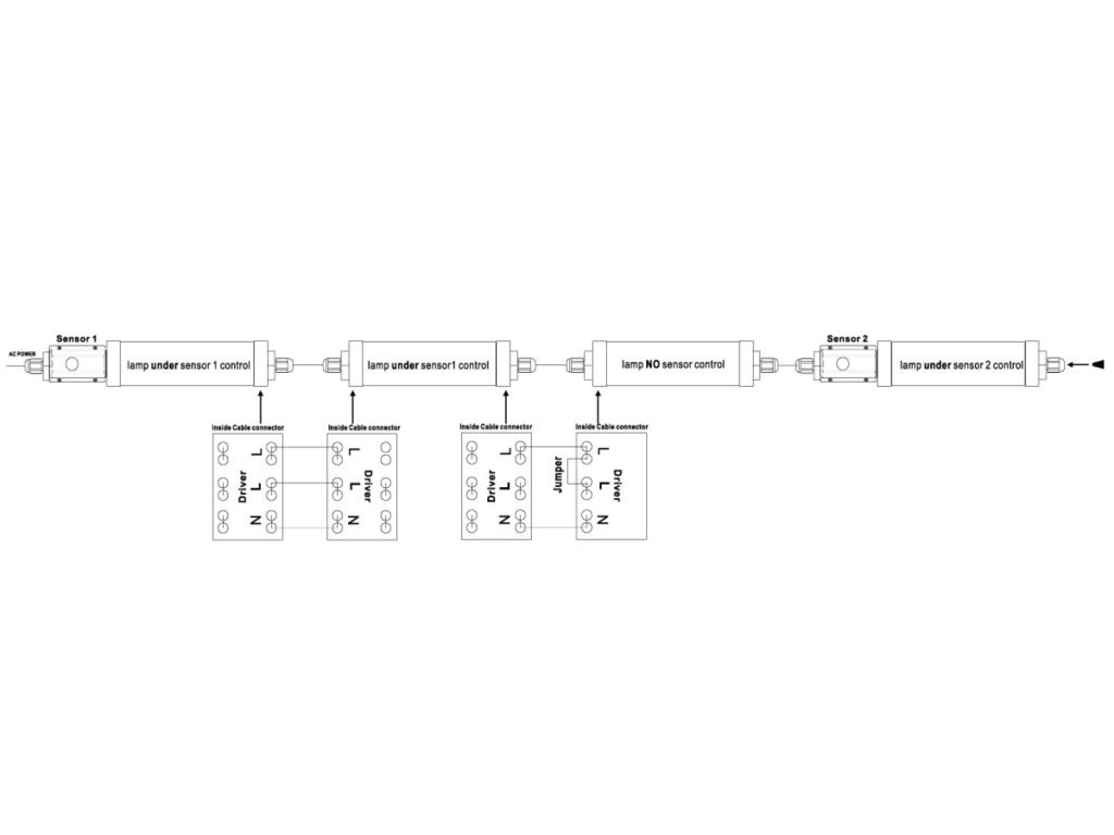
Tento mikrovlnný senzor je špeciálne navrhnutý pre použitie k lineárnym svietidlám IP65 ( LNL324/3 a LNL325/3 ). Jeho hlavnou úlohou je zabezpečiť automatické ovládanie osvetlenia na základe detekcie pohybu, čo prispieva k vyššej energetickej efektivite a pohodliu.
Hlavné vlastnosti:
- Typ senzora : 5,8GHz - microwave
- Nastavenia : citlivosť (25%-50%-75%-100%), čas (5s-1m-3m-10m), lux (5lx-25lx-50lx-2000lx)
- Automatické ovládanie osvetlenia: Svetlo sa zapne pri detekcii pohybu a automaticky sa vypne po nastavenom čase od posledného zaznamenaného pohybu.
- Jednoduchá inštalácia
- Energetická úspora: Automatické ovládanie osvetlenia znižuje spotrebu, čím prispieva k nižším nákladom na elektrickú energiu.
| TECHNICKÉ PARAMETRE | |
| použitie pre | LNL324/3, LNL325/3 |
| dosah | max Ø10m |
| typ senzora | 5,8GHz - microwave |
| citlivosť | 25%-50%-75%-100% |
| čas | 5s-1m-3m-10m |
| lux | 5lx-25lx-50lx-2000lx |
| balenie | 1 |
Dodatočné parametre
| Kategória: | Nedes Svietidlá |
|---|---|
| EAN: | 8585040918970 |
| Položka bola vypredaná… | |
Hodnotenie tovaru
Buďte prvý, kto napíše príspevok k tejto položke.
